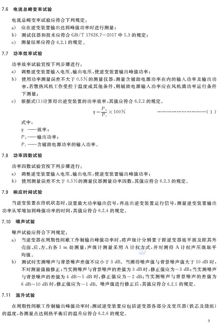
您当前的位置:首页 > 资料下载 > 国标|GB/T37423-2019城市轨道交通再生制动能量吸收逆变装置
国标|GB/T37423-2019城市轨道交通再生制动能量吸收逆变装置
上一篇:国标|GB/T37863.1-2019轨道交通 牵引电传动系统 第1部分:城轨车辆...
下一篇:GBT 50546-2018 城市轨道交通线网规划标准
2025(第十二届)中...2025(第十二届)中国城市轨道交通高质量...
2025(第九届)中国...2025(第九届)中国城市轨道交通智慧运维...
2024(第十一届)中...2024(第十一届)中国城市轨道交通高质量...
2024(第八届)中国...2024(第八届)中国城市轨道交通智慧运维...
现代轨道交通网扫码关注微信公众号
轨道运维扫码关注微信公众号